EN
新闻中心
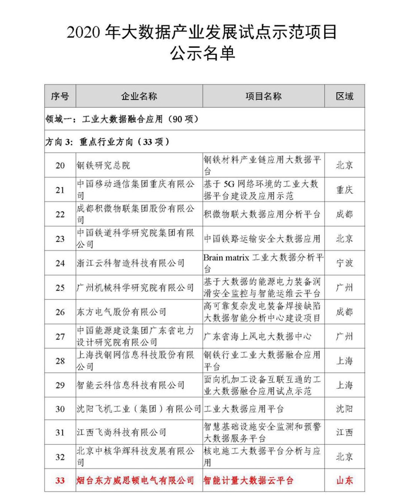
公司 “智能计量大数据云平台”被工信部评定为“大数据产业发展试点示范项目”
发布时间:2020-03-10
  |  
阅读量:
  |  
字号:
A+ A- A

近日,工业和信息化部办公厅公布了2020年度大数据产业发展试点示范项目名单,东方威思顿公司自主研发的“智能计量大数据云平台”名列其中。

工业和信息化部为进一步贯彻《国务院关于印发促进大数据发展行动纲要的通知》文件,围绕工业大数据融合应用、民生大数据创新应用、大数据关键技术先导应用、大数据管理能力提升4大类7个细分方向,遴选一批大数据产业发展试点示范项目,通过试点先行、示范引领,总结推广可复制的经验、做法。威思顿智能计量大数据云平台凭着多年来在行业内的广泛应用和影响力,以及先进的产品技术和成熟的解决方案创新力,入选" 2020年大数据产业发展试点示范项目" 。


       据悉,该平台经过多个现场的实践与验证,突破了多项技术瓶颈,实现海量、异构电力计量数据的统一存储、实时处理、混合应用、智能分析,满足千万用户用电数据的实时存储、计算及挖掘分析需求,并应用于尼泊尔国家级AMI项目及智慧管廊、数字化油田、售电平台项目中,充分展示了北京中科唯佳科技有限公司的“软”实力。

此次入选是对北京中科唯佳科技有限公司在智能计量领域取得成绩的肯定,公司将以“精进研发终极版”为指引,精确识别客户本源需求,形成系统解决方案并不断优化,促进智能计量领域产业发展,推进我国大数据产业健康有序发展。



  • 武汉全度科技有限责任公司
  • 佛山市阳桃科技有限公司
  • 东莞市明致精密制造有限公司
  • 东信达企业管理软件(深圳)有限公司
  • 南昌市东湖区新维纳斯经典婚纱摄影设计广场
  • 成都初衣文化传播有限公司
  • 成都勇士之星企业管理咨询有限公司
  • 跨界跨境供应链(广州)有限公司
  • 珠海腾龙商标代理有限公司揭阳分公司
  • 宁夏远程能源科技建设有限公司
  • 太原市宇力达起重设备有限公司
  • 宁波市江北宁动木制品有限公司
  • 湖北省援诚法律咨询有限公司
  • 上海展奥新材料科技有限公司
  • 深圳前海动产时代物业管理有限公司
  • 青海天麒置业有限公司
  • 乌鲁木齐市米东区鸿达五交化经销部
  • 廊坊泽尔包装制品有限公司
  • 重庆天之瑞科技有限公司
  • 黑龙江暖丰电热科技有限公司